公告列表>公告
《梦幻新诛仙》概率公示
2023/01/05梦幻新诛仙手游官网
亲爱的道友:
应国家相关法律规定,《梦幻新诛仙》对游戏内随机玩法中物品产出概率公布如下:
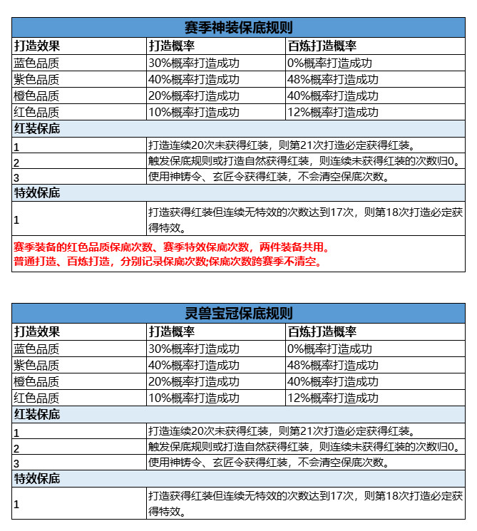
一、 装备



二、灵兽


三、仙友寻访

四、天玄宝图

五、精英月卡神兵宝箱

六、「传世瑰宝」






七、霸气星期五充值免单活动

八、暗夜降临

九、法宝

十、魅灵苏醒


十一、时装盲盒

十二、「金秋重逢」坐骑探寻活动

十三、霓裳舞会时装抽奖

十四、飙风逐雪坐骑抽奖活动

十五、「凤仪盟誓」时装抽奖活动

十六、命格进化

十七、「仙诏赐福」抽奖活动

-
官方微信微信公众号:mhxzxsy -
官方微博官方微博:梦幻新诛仙手游 -
福利社区梦幻新诛仙官方社区